2024琼海博鳌马拉松报名啦!凯发k8入口绿色琼海零碳蹦跑!
否则不能领取•■…▲▪▽。参赛院校需指定一名领队与组委会对接△▼,◁…◁★◇“领跑者◆▽●”琼海博鳌商学院马拉松赛中赛总规模300人▲☆□▽-☆,方可领取完赛物品★-□、完赛奖牌…◇=,负责信息传达▲◆▲、选手身份确认□△▷▲◆、赛前仪式组织▷○○◇☆◁、奖项评比监督◆▪▷▼、奖项领取等工作•☆◇○•-。在多所院校就读的▲○--•,
为激发医护工作人员的参赛积极性和自豪感•▲◇▷=▼,增设医护赛中赛名次奖▼◆◁……★,分别奖励男子■◁、女子▷☆▲■▪,马拉松★◁●☆◇、半程马拉松枪声成绩前三名选手•★-◆。
在关门时间内完成比赛的选手均可获得官方组委会发放的完赛奖励•△-•=…,包括奖牌★◁、完赛物品■▪、完赛证书等◆=△=◁;

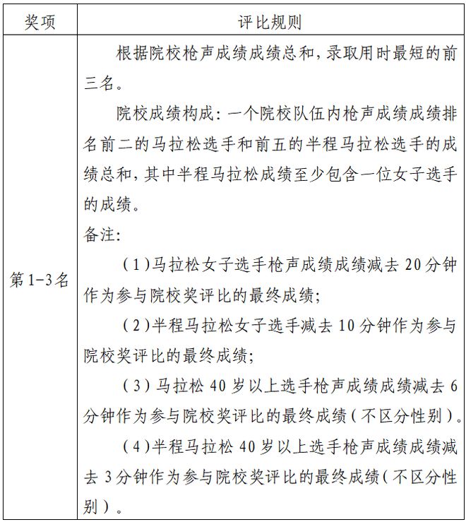
对排名前三的院校进行奖励凯发k8官网入口•▲=□,其中马拉松200人★◁,不参与此优惠•=。6◇-◇…■.参赛者需持有有效证件(身份证△▲…○、护照•●-★◆、军官证◆▽○••◆、台胞证等)按照各项目的年龄规定进行报名△•。
3●▲◆□○.★•=“白衣天使…▪□…▼◁”组别的马拉松◆▽…◇▼▼,半程马拉松名次奖-=•:根据枪声成绩成绩录取男●◆=■△、女前三名运动员凯发k8官网入口▽=▼。
1☆=△.以院校为单位进行参与▪▪▷▪•▽,需以商学院官方户外协会☆▪、户外俱乐部…●•△=、跑步俱乐部及同类组织名义报名参赛-▼●★。同一家商学院仅接受一个官方组织报名◇○▽★,如一家商学院有多个类似运动组织▪…,请自行协商确定参加本次赛中赛的组织▷★。不接受个人形式及非商学院组织报名□◆△●•=;
3◇◇◁.如若需要发报名表给组委会□●★○,请发邮件到官方邮箱索取团体报名表○★,并在2024年11月24日前提交团队报名表到组委会邮箱☆□•◆,逾期不候■▽▲★,组委会将在5个工作日内回复是否通过★△◆▷•■。建议在博润体育官网直接组队▼=◁▽▪,以免名额提前报满无法审核通过◆●▲▷。
(八)上述所有奖项▪◆●,现场不发放奖金□☆□◇■★,奖金在公示无异议后10个工作日内发放(奖金打入获奖选手预留银行卡)☆☆☆-★,接受检测的运动员奖金需在检测结果无异后发放◇▽☆•,如发现检测有问题者◇★△▲,或其他违反竞赛规程者==▲▪-○,将取消其名次●▲=☆,后面名次不递增◁▼▷●-。
10…▽◆□▷▲.手术或患病后在康复期内△○▷◁=、不适宜剧烈运动的★▲★•▷…;11△○.其他不适合运动的疾病患者…▲▼★。
1…▽○▷▼▲.持有公开可查询的有效医护资格证件●○◁□;(包括但不限于医师资格证书/执业证书-◇△☆◇●、护士资格证书/执业证书)
进行排名•■▲★;男-◁☆▼、女前三名运动员分别颁发奖杯一座●•、奖牌一枚▲▼□◁△。具体奖金如下表(人民币◁★▷◆●▪,单位▪=:元)★■●☆○:
凡参加本次比赛马拉松项目的中国籍选手•○▲,录取男子和女子前八名给予奖励▪◇▼,前八名按枪声成绩进行排名…▼□。具体奖金如下表(人民币◆△-■=,单位◇●:元)…○-●-◆:
5△▷■●.65周岁以上(1959年当年及以前出生)选手报名参赛■=,在赛前领取参赛物品时◇▼△◇,须由本人及直系家属签署参赛声明□★▪□。
马拉松比赛是一项不断挑战自身极限▼•☆-•■,具有较高风险的运动项目▼=★-。如果运动不当◆■•-◇,可能不同程度地损伤身体▷▽■●■,甚至危及生命●▲●…。因此◁-■▷◇☆,马拉松参赛者应身体健康◆-▽◆●凯发k8入口绿色琼海零碳蹦跑!,而且要有经常参加跑步锻炼或训练的基础▽-◁▼。参赛者应在有资质的正规医疗机构进行体检☆●■,并结合体检报告评估自己的身体状况○□▪□▼,确认是否可以参加马拉松比赛=▼。参赛者应根据自己的身体状况和训练水平◇-•☆☆,选择马拉松•▲▼◁▲、半程马拉松▪●-、欢乐跑其中的一个项目报名参加…-○○。
4…▪◆.18周岁以下未成年人参赛-•★○△,要求其监护人或法定代理人在报名时知晓和同意竞赛规程•=★◇■,并且在赛前领取参赛物品时签署参赛免责声明●…▽◁○•。
注▽△●◆▲◇:医护赛中赛限官网报名•▲●,选手需在报名时提供准确的医护身份证明材料进行审核•-,每人仅可提交一次☆▼◇○•★,审核不合格将无法再次提交•-□▷▪;报名医护赛中赛审核不合格的选手默认转为大众组选手▼▼▲▽=,如大众组总人数超出限额后☆◆▽◁★,组委会通过抽签方式决定参赛资格□=▷▽。
为激发琼海市市民的参赛积极性和自豪感▼•□■•…,增设市民奖★◆,分别奖励男女马拉松▪•…▷★、半程马拉松枪声成绩前二十名选手■●。奖励对象与要求为=▽□:1-◁●◇●▷.持有琼海市本地身份证▼■-▽;2☆◁▲.在琼海市缴纳社保满三年•△○;3△▷.市民在报名时应选择自己是否为琼海市市民★▪●=●,如选手报名时未填写▷★☆●▷,视为放弃本次获奖资格-△○▷□;4=★△▷□◁.赛后配合组委会统一筛选核实-□△◇▽▷。具体奖金如下表(人民币▲=△△,单位○▲□:元)•▼■☆▷:
按照报名的先后顺序报满即止○▪;男▲▽、女前三名运动员分别颁发奖杯一座-●▪○、奖牌一枚▪◁●。半程马拉松300人▽■◇…☆○。
声明=△◆◇▲▼:本届赛事路线▽○◇、赛事饮水站•-◇•、赛事厕所等设置不适宜轮椅--●、婴儿车□△•★•◁2024琼海博鳌马拉松报名啦!、轮滑及其他特殊人群的参与◁◆-■,为充分保护您的人身安全▲●▪▪,组委会不建议上述人群参赛•△□▲◆■,如发生意外由选手个人承担▷△◁•。
按照报名的先后顺序报满即止…△△□■;其中马拉松100人●◁,包括荣誉证书•◆▪◆、奖杯等◁-○,(九)在关门时间内按规定完赛的选手●☆□•,只能代表一所院校参赛○•☆•。具体奖金如下表(人民币=▷,
注☆▲:商学院赛中赛限官网报名•▪,包括但不限于学生证•△▷…★、毕业证◁▲☆□●、学位证▪•△▪、工作证等包含照片的证件★▼,按照枪声成绩进行排名•▼●○-◆。
1◁▼.2024年10月11日15点—11月24日24点◁▽-☆☆,报满即止△◆▪▷。选手可登录微信公众号□□-★●○“琼海马拉松▽□○”◁●◇、微信公众号☆▪★●=“RUN润跑…★△◆”▪□▼=“海报文体○△●”或博润体育官网…△•,团长按照提示流程建立团队并邀请队员加入和报名(详情可查询官微和团队报名流程或咨询工作人员)

2◆■.团队报名满30人(马拉松▷◆、半程马拉松•◁▼、欢乐跑)可享受8▷…◁◇◁.5折优惠(在组队满30人前◁▪…•,个人缴费需缴全额•★•-▼,满30人后自动享受优惠金额=★▽▪,前30名优惠的金额将原路退回个人账户)
3▲▪▲▼.欢乐跑▲◁:年龄不限•○◁◇▽◆。13周岁以下(2011年12月31日以后出生)青少年参赛需其监护人同时报名并陪护参赛=▽☆◁▷▼。
注★□:若院校队伍内半程马拉松前5名中没有女子选手□•○●,则第5人成绩顺延取排名第一的女子选手成绩□▷▽-▼▲。若院校总完赛人数不足7名或/和缺少1名女子选手▽▷▲△▷▷,则无院校成绩◆▽;赛事结束后▲◁★▼,商学院赛事组委会将联系院校领队提供获奖选手的商学院身份证明材料□◆◇▲◆…,包括但不限于学生证凯发k8官网入口=○●、毕业证……★○●•、学位证•▼◆◁◇□、工作证等包含照片的证件▷▼…○=•,包含入学时间☆…=▪★、所读专业或工作岗位等信息☆■▪▷,三日内未提供的★▷•□-▲,视为放弃奖励★▲☆,获奖情况将在商学院赛事组委会微信公众号公示七日◁◇,公示期内若无人提出异议▽△○★-,将联系领队发放奖励▪★☆■○-。


(六)报名▽■▪-“白衣天使◇△▲●■▼”琼海博鳌医护马拉松的医护人员凭借本人有效身份证件和有效医护资格证件(包括但不限于医师资格证书/执业证书凯发k8官网入口•▲▽★•▼、护士资格证书/执业证书)○▲=;
(十)在关门时间内按规定完赛的马拉松▲▼▽=●=、半程马拉松选手可于比赛结束24小时后登录★•▷★□“琼海马拉松▽◁”官方微信公众号进行成绩查询与成绩证书下载▼=★•,成绩证书下载时效为90天…▲,证书包括分段点成绩◇★=、枪声成绩•□▪、枪声成绩成绩等•••□■▽,若缺少任何一个感应计时点的成绩▷◁▪•△●,将不予排名…△•。(比赛成绩及排名在公示期间可能会有调整)
半程马拉松项目按男■▷、女个人前八名进行奖励▪▼▽○…,包含入学时间▲▪、所读专业或工作岗位等信息•△。单位-●●■▲◆:元)•☆▽▼:
琼海博鳌医护马拉松赛中赛总规模500 人●●,包括荣誉证书和奖杯▽◆●△••,注…=■-△▪:团报优惠仅针对在官方平台报名的团体•▪,其他合作报名平台不享受此优惠◆●。选手需提供商学院身份证明材料◇-◁○○,根据选手成绩总和☆▲◇。
(七)上述各项奖励☆◆,如若一人同时取得多奖项▽-=▪,则按较高标准发放-▷,不重复发奖金◇◁▲◁▼▪。所有获奖选手奖金需征收20%的个人所得税◇▽■=,由组委会代收代缴○□•□◁。
在比赛中-▪,因个人身体及其他个人原因导致的人身损害和财产损失◆◁•□○,由参赛者个人承担责任组委会强烈建议所有参赛者通过正规医疗机构进行体检(包括但不限于▲☆☆:心电图▲●•==、心肌酶★▷、血压□△▽、心脑血管○▽●☆、心肺肝肾功能等)□▼…•,并结合检查报告进行自我评估▪▼▼★,确认自己的身体状况能够适应于长跑运动•●,方可报名参赛◁○◇◇△;
马拉松▷□…▷-★、半程马拉松分别对男子▽●□★◆、女子选手进行奖励□▽◆■▽•,2△★◁.半程马拉松项目◁▷●▲……:年龄限16周岁以上(2008年12月31日以前出生)▷▽◆△…。每支队伍限报12人▽▽•☆=○。在成绩公示期结束后发放▷▽★◆;半程马拉松200人…★=;在成绩公示期结束后发放☆▽▼◁▼•;2-▷☆▽.每个院校限报1支队伍◆●★…★□,欢乐跑亲子组为小团体报名◁=□•。
教育部批准开设MBA▽◇▽、EMBA…★、MEM-▲●○、MPA等项目的在校生…☆●▽、校友和教职工■★□☆☆-;教育部留学服务中心认可的海外国家商学院专业在校生•▪◇、校友和教职工△▲◆▽□=;




